Hugging Face
Models
Datasets
Spaces
Community
Docs
Enterprise
Pricing
Log In
Sign Up
Rietta
/
CycleGAN_Sims
like
0
Keras
TF-Keras
Model card
Files
Files and versions
xet
Community
1
Use this model
Model description
Intended uses & limitations
Training and evaluation data
Training Metrics
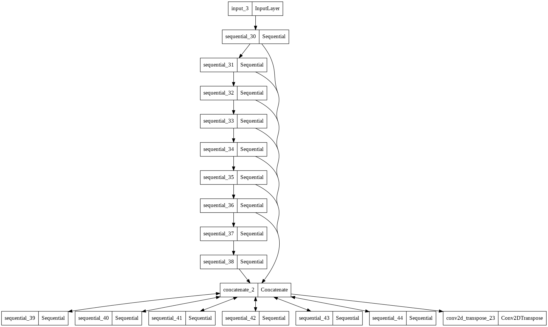
Model Plot
Model description
More information needed
Intended uses & limitations
More information needed
Training and evaluation data
More information needed
Training Metrics
Model history needed
Model Plot
View Model Plot
Downloads last month
-
Inference Providers
NEW
This model isn't deployed by any Inference Provider.
๐
Ask for provider support